class ab amplifier advantages and disadvantages

Class D Amplifier Disadvantages. This extra demand on power supply complexity adds to the cost of class B power amplifiers.


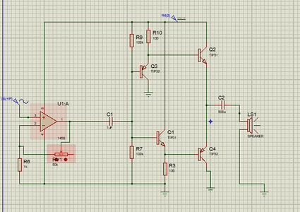
Introduction To The Amplifier Torrence Sound

Benefits or advantages of Doherty Amplifier Following are the benefits or.

. Comparison chart for Class AB Amplifier vs Class D. Disadvantages of Class D amplifiers. A class AB amplifier is a type of amplifier that uses a combination of both class A and class B amplifier topologies.

The circuit is very similar to a Class B. During the initial connection and final shutdown of the power transistor of the Class D power amplifier the potential close to the. The amplifiers single output transistor conducts for the full 360 o of the cycle of the input waveform.

A class AB amplifier is a type of amplifier where the output transistors are operated in an overlapping fashion. Class Ab Amplifier Advantages And Disadvantages. It cannot exceed those limits without risking damage to itself or other.

The class D amplifier has more efficiency that is more than 90. 713-588-4418 5100 Westheimer Rd Suite 200 Houston Texas 77056. Class A amplifier design produces a good linear amplifier but most of the power produced by the amplifier goes wastage in the form of heat.

The power supply current in a Class AB amplifier is limited by the maximum allowed by its design specifications. The linearity comparison FETs in. Very low standing bias current.

The chart highlights the differences. The potential close to the ground of the class D amplifier fluctuates during the final shutdown and initial connection. Class Ab Amplifier Advantages And Disadvantages.

With reasonable care in the design it produces the cleanest signal quality. The use of both class AB amplifier and Class C amplifier in doherty architecture restores signal fidelity at the output. A class A amplifier is limited to rather low power levels because its efficiency is so poor.

Class AB Amplifier. To start here is a comparison chart between these two amplifiers Class AB and Class D. The advantages of Class A amplifiers are no crossover distortion and switching distortion and the harmonic components are mainly even harmonics.

This will also lead to an. The circuit is simple. These amplifiers are also called as the digital amplifiers.

In the class D amplifiers there is a. There is a list of advantages and disavantages of the most common audio amplifiers topologies. This results in the amplifier not using a lot of power when there is a low signal as opposed to a class A.

A class AB-amplifier uses both the positive and negative range of potential. Then the amplifier classes are always defined as follows. In my point of view class AB audio amplifiers have the following advantages.

Class D Amplifier Advantages. As a result of the Class B disadvantages the Class AB was developed as a compromise between the two classes.


Amplifier Classes And The Classification Of Amplifiers


What Is Class B And Class Ab Amplifiers Advantages And Disadvantages Youtube


The Difference Between Class A B Ab And C Amplifiers Gbc Electronics Technician


Class Ab Op Amps The Solution For Low Iq Audio Electronic Design


Class Ab Amplifier Vs Class D Ultimate Guide With Comparison Chart


Class A And Class B Amplifiers Ppt Video Online Download


Class Ab Amplifier Circuit Working Advantages Disadvantages


The Classes And Classification Of Amplifiers And Its Applications


Amplifier Classes And The Classification Of Amplifiers


Answered 4 Refer To The Class Ab Power Bartleby


Pdf Amplifier Alphabet Soup Part I Class A Ab B And C


By Udale Rupesh 130370109112 Zala Kishan 130370109125 Vivek Vaghasiya 130370109115 Guide Ankit Brahmbhatt Divyesh Mangroliya Ppt Download


Classification Of Power Amplifiers Class A B C Amplifiers Lectures Xxvi Xxvii M Dash Foundation C Cube Learning


Class Ab Amplifier 5 Steps Instructables


Class D Audio Amplifiers What Why And How Analog Devices


The Difference Between Class A B Ab And C Amplifiers Gbc Electronics Technician


Classification Of Power Amplifiers Class A B C Amplifiers Lectures Xxvi Xxvii M Dash Foundation C Cube Learning


Know Audio Amplifier Nuts And Bolts Hackaday


Advantages Of Doherty Amplifier Disadvantages Of Doherty Amplifier

Iklan Atas Artikel

Iklan Tengah Artikel 1

Iklan Tengah Artikel 2

Iklan Bawah Artikel